欢迎光临甄客赛事平台! 登录

图片展示
图片展示

  甄客社团《数学知识点闯关》亲子定向运动大赛第二期圆满结束  




大家好,我是你们的好朋友奥瑞卡!


五一小长假结束啦!

这么快结束啦?


还没玩够



啥是定向运动?

定向运动是利用地图和指北针依次到达地图上所示的各个地点,以最短时间到达所有地点者为胜。它是一项智力与体力并重的运动,不仅能强健体魄,而且还能培养人独立思考,独立解决所遇到困难的能力及在体力和智力受到压力下做出迅速反应,果断决定的能力。

呃,通俗说,就是看图寻宝

寻宝途中还要完成闯关任务

因此

把数学知识点出成考题,变成闯关任务


但让孩子在玩儿中,在运动中把学习搞好的



53

甄客社团《数学知识点闯关》亲子定向运动大赛

现场是这样的

寻宝途中

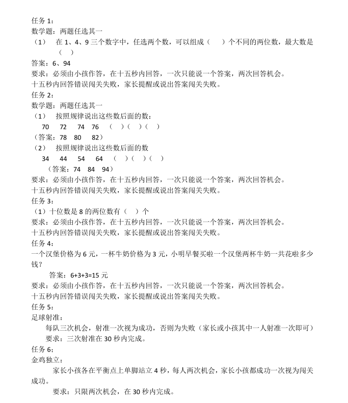
闯关题是这样的


精品数学题将上传甄客体育官网

————————————————————

玩一次定向运动

终于分清了东南西北,感觉生存能力强化


复习了数学知识点,以纪念刚过去的期中考试那失去的100



本次活动介绍,本次活动参与人数100余人,分成五个组,每个组平均12个家庭,每个组都取前三名,

获奖的小运动员有

第一名:杨子宇,连晗宇,董亮,张慧敏,王义潼

第二名:黄伊曼,米星豪,孙子政,刘思楷,张峻曼

第三名:左勐瑄,韩志坚,候博鑫,韩梓轩,李俊萱

有意愿报名参与甄客定向运动的同学,敬请关注甄客体育公众号,进入官网后点击“最新活动”,我们会每周更新活动信息,想参加就报名吧!

让我们期待下次的活动!







活动已截止,时间:2019-05-05

首页  |  新闻  | 活动  | 课程

 

公司版权所有©2018-2027   冀ICP备15027995号